
2025年1月3日下午,91大神
“《政治经济学批判》序言·导言”读书小组于91大神
208会议室举办了第二期读书交流活动。指导老师聂阳、齐承水,读书小组全体成员参加,会议由王心彤同学主持。

会议伊始,小组成员分别进行读书汇报。王艳荣同学针对《政治经济学批判导言》的写作背景、逻辑结构和基本内容进行介绍。导言是马克思在资本主义经济危机爆发、无产阶级与资产阶级矛盾日益尖锐的时代背景下,根据对经济学多年研究积累的材料,为揭示资本主义经济危机的原因和实质、批判当时资产阶级经济学的错误观点而撰写的。在导言中,马克思集中阐述了政治经济学研究的对象和方法,分析了生产、分配、交换、消费的关系,论述了经济基础和上层建筑关系的基本原理,并对资产阶级政治经济学的种种谬论进行了深刻批判。


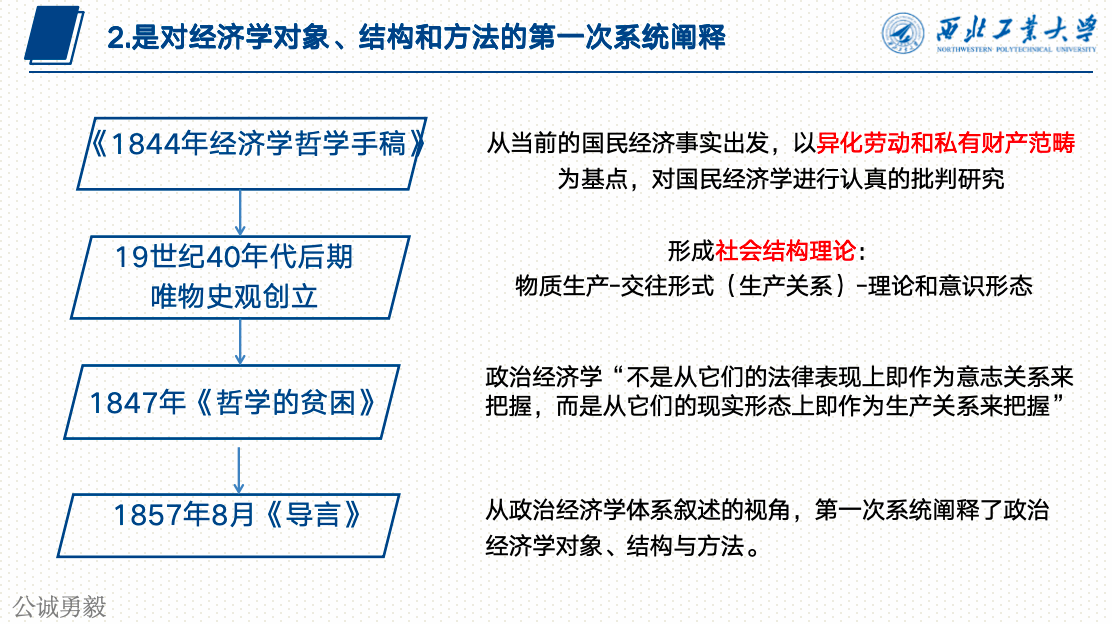
李付可欣同学围绕导言在马克思经济思想发展中的重要意义和当代价值展开论述。导言不仅是马克思经济思想历史发展的一个重要转折点,标志着马克思对经济学的研究达到了新的高度;而且,导言对经济学对象、结构和方法的第一次系统阐释,为后来的经济学研究提供了科学的理论基础和方法论指导,是理解马克思思想整体不可或缺的“理论档案”。在当代,导言的价值尤为凸显,不仅为解决当代中国政治经济学面临的重大课题提供了坚实的理论依据,也为探索具有中国特色的社会主义政治经济学理论体系提供了宝贵的理论框架和思路启示。


张宇同学针对《政治经济学批判序言》的历史背景、写作原因和主要内容进行了介绍。序言是马克思为其《政治经济学批判》第1分册所写的序言。在这篇序言里,马克思叙述了他研究政治经济学的经过,精辟地概括了历史唯物主义的基本内容,构建起历史唯物主义理论体系的总框架,从而使这篇序言具有巨大的理论意义和科学价值。序言共有七个段落,讨论了三个问题:一是说明马克思关于《政治经济学批判》的写作计划和研究政治经济学的经过;二是阐述唯物主义历史观的基本内容;三是讲述了马克思和恩格斯共同研究哲学和经济学的过程。


陈宗超同学围绕《政治经济学批判序言》中的变革思想进行了阐释。马克思在1859年所撰写的序言,是为《政治经济学批判(1857—1858年手稿)》所作的序。这篇序言以历史唯物主义的独特视角,深入剖析并揭示了社会变革的核心要素、历史条件及内在规律,标志着思想史上一次划时代的革命性飞跃。其所蕴含的变革思想,对于新时代而言,具有深远的指导意义:它指引我们不断发展生产力以协调并优化生产关系,勇于变革生产关系以进一步推动生产力的发展,同时,也要求我们积极创新意识形态,使其更好地适应并服务于经济发展的客观规律。


汇报结束后,聂阳、齐承水两位老师针对汇报内容进行了精彩的点评。小组成员也针对汇报内容提出了各自的看法和理解,并就如何将马克思主义经典理论与实际研究相结合、如何提高学术研究的学理性等问题与老师同学们和展开了讨论。



本次读书交流活动加深了小组成员对马克思主义经典原著的的系统理解,为同学们“读经典、学原著、悟原理”提供了一个交流和学习的平台,也希望越来越多的同学能够参与到读书交流活动中来。

文字:张宇、王瑶光
图片:张宇
审核:耿云辉