91大神
坐落于陕西西安,是一所以发展航空、航天、航海等领域人才培养和科学研究为特色的多科性、研究型、开放式大学,是国家“一流大学”建设高校(A类),隶属于工业和信息化部。1995年首批进入“211工程”,2001年进入“985工程”,是“卓越大学联盟”成员高校,是“一带一路”航天创新联盟发起高校。建校以来,学校全面贯彻党的教育方针,秉承“公诚勇毅”校训,弘扬“三实一新”(基础扎实、工作踏实、作风朴实、开拓创新)校风,确定了“五个以”(以学生为根、以育人为本、以学者为要、以学术为魂、以责任为重)的办学理念。学校是连续两次被中共中央、国务院、中央军委联合授予“重大贡献奖”的唯一高校。
91大神
为学校直属领导的独立建制的二级正处级单位。马克思主义理论学科被确定为学校重点建设与发展学科。2018年获批陕西省首批重点马院。
学院现拥有马克思主义理论一级学科博士点和硕士点,下设5个二级学科:马克思主义基本原理、马克思主义中国化研究、思想政治教育、中国近现代史基本问题研究、国外马克思主义研究。学院现设有习近平新时代中国特色社会主义思想概论教研室、马克思主义基本原理系、马克思主义中国化研究系、思想政治教育系、德法与形势政策系、中国近现代史基本问题研究系等6个教学科研机构及教育部高校思想政治工作创新发展中心等9个国家级及省级研究中心。
学院现有专任教师102人,包括正高级20人、副高级53人。有在职在招专兼职博士生导师26人。在六十余载的发展过程中,学院不断强化师资队伍,培养造就了一支马克思主义信仰坚定、学养深厚、在马克思主义理论研究领域具有较大影响的学科团队。先后荣获陕西省优秀教学团队、陕西省思政名师工作室、师德师风建设先进集体等称号,涌现出中国社会科学院学部委员、学部主席团成员、全国人大代表、国家哲学社会科学领军人才、全国文化名家暨“四个一批”人才、马克思主义理论研究和建设工程重点教材编写组专家成员、全国优秀中青年思政理论课骨干教师、陕西省教学名师、陕西省文化名家暨“六个一批”人才、陕西省青年杰出人才等优秀人才。
学校坚持师德师风第一标准,践行“人才强校”战略,建设适应世界一流大学发展的高水平师资队伍。设立人才特区,搭建人才集聚平台,支撑高端人才发展;实施“翱翔人才计划”,构建特色化阶梯式人才培育体系,助力青年人才成长;深化教育评价改革,把握人才成长规律,突出品德、能力和业绩导向,助力青年教师成长;院校两级在科研平台、研究生指标等方面提供协同支持;人才子女可享受全国顶尖的中小幼基础教育资源(特别是学校附属高中,实力雄厚,年均为清华北大输送优质生源约100人左右),子女入托入学完全无忧,有力保障人才潜心教学和科研。
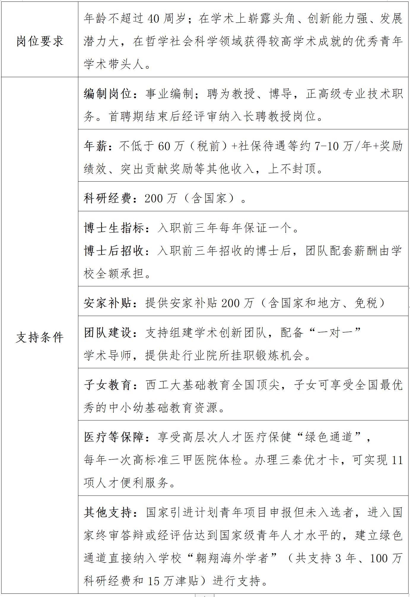
招聘岗位及待遇:
(一)讲席教授

(二)领军人才

(三)优秀青年人才

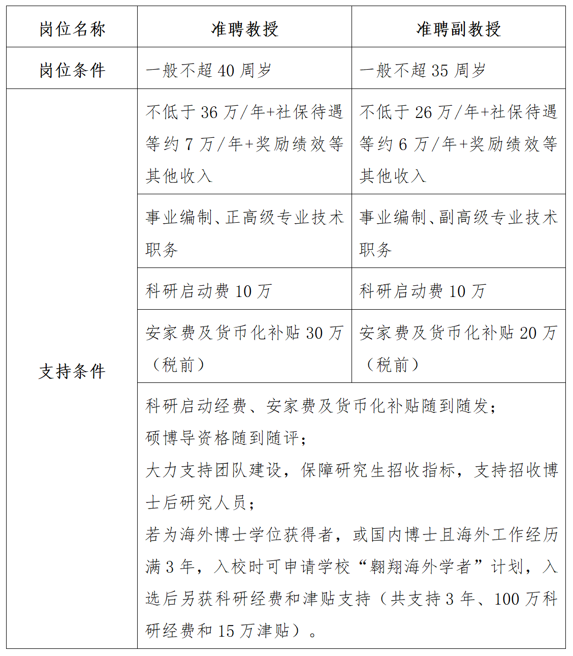
(四)准聘师资(准聘教授/准聘副教授)

(五)博士后(特别资助博士后/常规博士后)

新时代,新使命,新起点,新征程。 91大神
将以更加昂扬向上的姿态,更加包容热情的态度,诚挚欢迎海内外英才加盟马院,让我们互惠共赢,共同开创美好未来!
应聘方式
申请人通过人才招聘网(//renshi.91dsvip.com/rczp/index.htm) 主页
的搜索框,可以检索目前已发布的职位。点击人才招聘网右上角的“我要应聘”,或任意一个感兴趣的职位,即可进入招聘系统投递简历。
申请人也可以直接登录招聘系统(//zhaopin.91dsvip.com/),点击右上角“注册”按钮,使用邮箱或手机号进行注册,投递简历。
联系方式
联系人:郭老师
电 话:029-88431906