At 19:00 on April 10, 2020, the final assessment and results display of the 2019 Social Survey Competition of Ideological and Political Course was held as scheduled through online video, which was jointly organized by School of Marxism of NPU, Undergraduate Student Affairsthe NPUof the CPC, and Key Public Opinion Information Research Center in Shaanxi Province of NPU.Wei Yan, Director of the Comment Department of Shaanxi Daily, Ma Jun, Deputy Director of the Undergraduate Student Affairsthe NPUof the CPC, and Professor Lu Jie of School of Marxism were invited to be review experts for this competition.Dai Fuping, Director of Undergraduate Student Affairsthe NPUof the CPC and Director of Undergraduate Student Affairs, and Wu Wenchuan,Deputy Party Secretary ofSchool of Marxism, participated in this competition, which was presided over by He Miao, Assistant Dean of School of Marxism and Deputy Director of the Public Opinion Center.

Wu Wenchuan said that this social survey competition was an innovative measure for the practical teaching of ideological and political course, which has lasted for four years.Through the competition and under the leadership of teachers, students can use the knowledge they have learned to carry out in-depth social investigation, so as to consolidate knowledge, undergo exercise, and harvest growth in practice. Therefore, they will continue to support this activity, innovate the practical teaching of ideological and political course, improve the quality and level of the course, and make students have more “sense of gain” in the course.

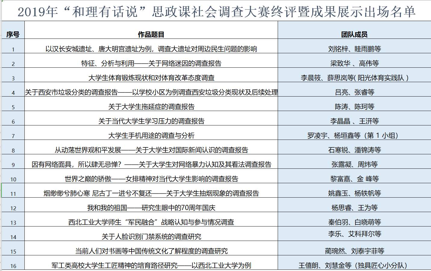
Based on the extensive participation of all students, a total of 16 research teams entered the final assessment after the preliminary assessment, and each of them demonstrated their research results in turn.On the basis of previous researches, many teams have carried out problem extension and new exploration combined with the current epidemic situation, and enriched the research results by closely focusing on the social and public conditions.They thought that it was very necessary and could fully show the significance of labor education in ideological and political course, and highlight the effect of practice education of the teaching reform for ideological and political course.


Finally, the review experts Wei Yan, Dai Fuping, and Lu Jie commented on the performance of each team respectively, and Associate Professor He Miao thanked them again for their guidance and suggestions for this competition.She said that in the future, the staff of the Public Opinion Center would continue to make efforts to strengthen its function as a think tank, provide more practice platforms, and support the work of teaching, scientific research, personnel training and social services of NPU and School of Marxism.The whole competition lasted for more than three hours, and finally came to a successful end in the “cloud applause” of everyone, and the results would be announced soon.The new competition in 2020 will be launched in various ideological and political course. We welcome all teachers and students to pay attention to and participate in them.
(Photo/Article: Zhao Jing, Review/Wu Wenchuan)