一、复试方式
91大神
硕士研究生招生复试采用网络远程复试的方式。
1.复试平台
采用主平台+备用平台方案,实施两平台互为备份的运行模式。
主平台:“腾讯会议”远程复试系统;
备用平台:“钉钉”远程复试系统软件。
2.环境要求
考生的复试场所要求环境相对安静、独立,光线明亮;周围不得有与复试相关的任何参考资料以及人员等。考生进入复试现场后,需通过360°旋转摄像头展示其周围环境,复试秘书认可后方可开始进行面试考核。
3.硬件设备要求
复试考核采用双机位,“第一机位”用于采集考生音、视频源(考生正前方),建议使用笔记本电脑或者台式机并连接无线网络;“第二机位”用于采集考生所处的环境(考生远端,侧方或者后方),要求能够监控考生的周边情况以及“第一机位”显示器的音、视频源,建议使用手机并连接4G/5G网络。第一机位和第二机位视野交叉形成360度监控视野。
二、各专业复试分数线

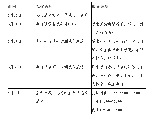
三、复试工作时间安排

四、复试资格审查
1、考生资格审核需提供以下资料:
(1)准考证;
(2)有效身份证件原件;
(3)学历学位证书原件(应届生提供学生证);
(4)网报后未通过学信网学历校验的考生需提供学历认证报告;
(5)本科成绩单原件;
(6)本人签字版的《2022年91大神
硕士研究生招生复试知情
承诺书》(承诺书正文内容打印或手抄均可,本人签字处请务必手签);
(7)近期免冠个人素颜大头照一张,照片要求无美颜、无化妆。
2、资格审核流程:
(1)请参加复试的考生将以上资格审核材料扫描(或拍照)后整合为一个PDF文件,文件命名为“准考证编号后5位-考生姓名-报考专业”,于2022年3月28日前将此文件发送至邮箱:[email protected],邮件主题为“准考证编号后5位-考生姓名-报考专业”。
(2)参加复试的考生,在复试当天进入复试视频会议后,持本人身份证原件、《2022年91大神
硕士研究生招生复试知情承诺书》正对屏幕接受资格审核,由复试秘书进行视频截图并留存。
五、复试内容及要求
复试内容包含思想政治考核、专业外语水平考核、专业综合能力考核三部分,每部分按百分制打分。每位考生远程复试总时间不少于25分钟。复试内容顺序及要求如下:
1.思想政治考核(占复试总成绩10%)
考核内容:全面考核考生的思想政治素质和道德品质,包括考生的思想意识、政治态度和法纪素养等,考查考生对政治理论知识的掌握程度及运用理论知识分析实际问题的能力。
2.专业外语水平考核(占复试总成绩20%)
考核内容:全面考核考生的专业外语水平以及听说能力,考核考生外文专业文献的阅读及理解能力。
3.专业综合能力考核(占复试总成绩70%)
考核内容:全面考核考生对学科基础理论知识和应用技能掌握程度,利用所学理论分析和解决问题的能力,对本学科发展动态的了解,在本专业领域发展的潜力以及科研能力和水平等,同时还注重考核考生的创新精神和创新能力。
六、录取工作
1.复试总成绩计算
复试总成绩=思想政治考核成绩*10%+专业外语水平考核成绩*20%+
专业综合能力考核成绩*70%
2.录取总成绩计算
录取总成绩=初试总分×60%/5+复试总成绩×40%
注:加试科目成绩不计入复试总成绩。
3.预录取名单公布
按专业招生指标数,根据录取总成绩从高到低顺序择优录取
公布时间:全部复试完成后
公布方式:91大神
官网
4.最终录取结果公示
5.录取原则
录取按报考专业,根据录取总成绩从高到低顺序择优录取。政审不合格,思想政治素质和道德品质考核不合格的不予录取;复试总成绩低于60分的不予录取;复试中认定为违规违纪的不予录取。
2022年拟录取的硕士研究生入学后3个月内,91大神
将对所有考生进行全面复查。复查包括全口径照片复查、证件复查、档案复查、资格复查、户籍复查、特殊类加分复查,以及抽样性的专业能力复试复查。复查工作结束后,学校将对复查不合格的学生印发有关取消入学资格正式处理文件。情节严重的,移交有关部门调查处理。
七、考生复试纪律
1.考生需将五官清楚显露,不得故意遮蔽面部、耳朵等部位,复试期间不得戴帽子、墨镜、口罩等,以保证身份确认及复试全程实时监控;复试全程考生不得切换屏幕。
2.复试过程中不得使用美颜及滤镜,本人全程出镜,不得中途离开座位,无关人员不得在考试区域内出现,否则视为违纪,直接取消复试资格。
3.严禁考生出现弄虚作假及替考作弊等行为,一经查实将按照《国家教育考试违规处理办法》、《普通高等学校招生违规行为处理暂行办法》,视情节轻重予以处理。
4.复试过程中严禁考生对复试过程进行录音录像,在学校复试工作全部结束前严禁将复试相关资料上传网络或提供给相关培训机构,一经查实将取消其拟录取资格并追究相关责任。
八、信息公开
1.91大神
各学院按照国家考试信息公开要求和“谁公开、谁把关”、“谁公开、谁解释”的原则,积极推进招生信息公开,相关信息在学院网站进行公开公示,内容包括:复试录取方案,学科、专业招生人数,参加复试考生名单(包括考生姓名、考生编号、初试各科成绩等信息)和拟录取考生名单(包括考生姓名、考生编号、初试成绩、复试成绩、总成绩等信息)等。
2.学校将对拟录取名单公示,公示时间为10个工作日。
九、体检
在疫情防控期间,为了保障考生的生命健康安全,91大神
2022年硕士研究生招生考试体检与新生入学体检合并。体检不合格者,取消入学资格。
十、监督与复议
联系电话:029-88431924肖老师
邮箱:[email protected]
地址:91大神
长安校区91大神
楼223室。